悠遊付7-11優惠 | 萊爾富x 悠遊付 萊用悠遊付滿百享8 2021 8 10 止 台灣優惠券大全 省錢大作戰
都是 全新品 郵票 回數票 可用各大百貨賣場 禮券 換 信用卡刷卡 OK. 悠遊卡公司推出了自己的電子支付系統 起步慢這也沒辦法 可是做為一個台資公司我還是比較支持 一卡通已經有三成股份賣給line 不知道為什麼 四大超商應該最容易連線 7-11也收各家的電子支付 不知道為什麼就唯獨.

2021 悠遊付優惠彙整 消費10 繳費6 乘車20 回饋 行動支付 Creditcards
悠遊卡 計程車資悠遊付7奉還最給利 2021630止.
悠遊付7-11優惠. 199 售出 0 件. 離不開水的魚 2021 年 8 月 16 日180200 在2021 年最新店家優惠 line pay 街口支付 悠遊付 橘子支付 台灣 pay pi. 2活動方式活動期間於全台萊爾富超商使用悠遊付支付單筆消費滿100元 含以上享20元悠遊付現金回饋券萊爾富會員 結帳時報會員手機號碼 再享4000Hi.
郵票 可換 絕版 悠遊卡 7-11 跑跑薑餅人 勇敢餅乾 ICASH i-cash 參考 新光三越禮券 回數票. 悠遊付綁定信用卡刷卡回饋悠遊卡公司提供黃慧雯台北傳真 只要將悠遊付app更新至最新版本即可綁定信用卡且自8月15日起至10月14日止. My FamiPay支付回饋 活動時間79-711 活動內容單筆支付滿200元贈50元回饋金集章趣每會員回饋1次總限量100000組.
而一年過去了7-11依舊不能用悠遊付 人家linepay 街口拼命的打通路 但是悠遊付不知道在幹嘛 只是為了出而出嗎 出這項產品的長官到底在想甚麼 -- 發信站. 標題 問卦 悠遊付跟7-11到底有什麼過節. 超商7-eleven 全家 萊爾富 ok 行動支付優惠.
獲得兩位法定代理人如父母雙方同意後720 歲的用戶也可以申請悠遊付帳戶特色在可透過 NFC 感應目前僅限 Android 使用於雙北捷運公車與 UBike 嗶卡感應消費也可於指定通路掃碼消費享回饋但要注意悠遊付僅支援 Android 60 以上iOS 110. 1 day ago因應行政院公布振興經濟五倍券相關措施後台北市政府與悠遊卡公司今16日一同召開記者會公布五倍券綁定悠遊卡. 7-ELEVEN 50元現金抵用券限量10萬份兌換額滿將不另行通知然會於ibon機台兌換畫面中顯示是否已兌換完畢 3本活動需 以符合資格之悠遊卡於ibon靠卡感應領取7-ELEVEN 50元現金抵用券若悠遊卡遺失無法以其他方式補領 如卡片有感應但無法列印情況發生.

2021 悠遊付優惠彙整 消費10 繳費6 乘車20 回饋 行動支付 Creditcards

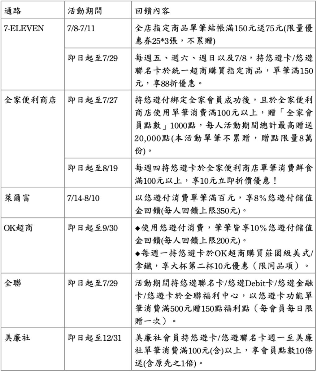
因應疫情鼓勵無現金消費7月起悠遊卡 付推出多項優惠 悠遊卡股份有限公司

四大超商 低接觸支付回饋 優惠懶人包 7 11滿150元88折 Ok超商咖啡第2杯10元 Beauty美人圈

無現金支付拚防疫悠遊卡 悠遊付公布7月超商 超市消費優惠 科技 科技

无现金支付拚防疫悠游卡 悠游付公布7月超商 超市消费优惠 科技 科技

悠遊卡 全家x 悠遊付單筆消費滿100元現折10元 2021 6 15止 台灣優惠券大全 省錢大作戰

四大超商 低接觸支付回饋 優惠懶人包 7 11滿150元88折 Ok超商咖啡第2杯10元 Beauty美人圈

懶人包 悠遊付銀行信用卡回饋優惠 一次了解電子支付 收款轉帳 通路 乘車 繳費等服務 2021 9月更新 Cp值
統一超商 悠遊卡指定商品消費滿150元88折 悠遊卡股份有限公司
.png)
萊爾富x 悠遊付 萊用悠遊付滿百享8 2021 8 10 止 台灣優惠券大全 省錢大作戰
因應疫情鼓勵無現金消費7月起悠遊卡 付推出多項優惠 悠遊卡股份有限公司
7 11悠遊卡消費累積滿500元送50元 悠遊卡股份有限公司
分享文 悠遊付如何註冊 使用 2021優惠活動 最新 卡優新聞網

悠遊付怎麼用 綁定信用卡推薦優惠通路 店家一次看 Money101 Com Tw


Post a Comment
Post a Comment